省高校征兵督导组来我校检查征兵工作
6月13日,省征兵督导组代红兵副处长一行在东莞军分区杨志越参谋长陪同下到我校检查征兵工作,武装部相关负责人、报名参军的学生代表参加了座谈会。会上,我校武装部卫红权向督导组汇报了学校征兵工作站的建设及近期征兵宣传发动工作情况。随后,督导组与今年报名参军的学生进行交流,了解报名学生基本情况,并回答了学生关于征兵政策上的困惑。
14
2016-06
省高校征兵督导组来我校检查征兵工作
6月13日,省征兵督导组代红兵副处长一行在东莞军分区杨志越参谋长陪同下到我校检查征兵工作,武装部相关负责人、报名参军的学生代表参加了座谈会。会上,我校武装部卫红权向督导组汇报了学校征兵工作站的建设及近期征兵宣传发动工作情况。随后,督导组与今年报名参军的学生进行交流,了解报名学生基本情况,并回答了学生关于征兵政策上的困惑。
13
2016-06
我校KAB创业俱乐部荣获“全国百强创业社团”称号
近日,在中国青年报社、KAB创业俱乐部全国推广办公室联合举办的寻访2016年全国大学生创业社团活动中,我校大学生KAB创业俱乐部再获佳绩,荣获2015-2016年度“全国百强创业社团”称号。本年度,莞工KAB创业俱乐部成功组织举办了首届莞工KAB创业营销实践比赛、首届莞工KAB城市生存挑战赛、创业沙龙等一系列品牌活动,并组建了莞工KAB创业团。创业团由众多优秀创业团队与充满创业激情的创业者组成,覆盖大一至大四在校生及毕业三年内的创业校友,是KAB创业俱乐部重点打造的创业交流、资源共享、项目实践平
12
2016-06
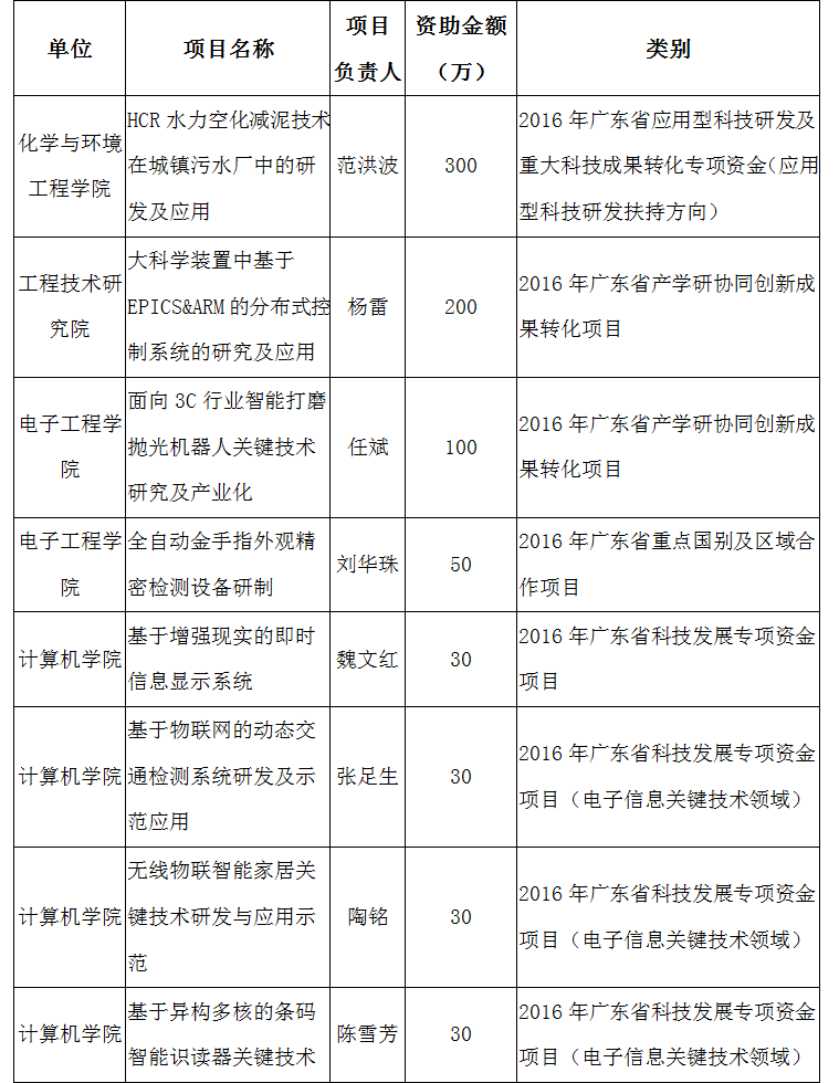
2016年度广东省科技计划项目再获丰收
近日,广东省科技厅陆续发布了《关于2016年应用型科技研发及重大科技成果转化专项资金(应用型科技研发扶持方向)分配方案的公示》《广东省科学技术厅关于下达2016年度省科技发展专项资金(协同创新与平台环境建设)项目计划的通知》《广东省科学技术厅关于下达2016年省科技发展专项资金(公益研究与能力建设方向)项目计划的通知》。根据通知,我校牵头承担应用型科技研发及重大科技成果转化项目1项,牵头承担协同创新与平台环境建设专项资金项目3项、公益研究与能力建设方向专项资金项目8项,获资助经费总额849万元。
12
2016-06
松山湖(生态园)羽毛球团体赛我校教工代表队实现五连冠
6月4日至7日,2016年松山湖(生态园)羽毛球团体赛在我校松山湖校区举行,学校工会高度重视,积极组织,选派两支代表队伍参加比赛,比赛过程中我校队员团结奋进,凭借着顽强的斗志和雄厚的实力,赛出了风格与水平,再次勇夺2016年松山湖(生态园)羽毛球团体赛机关组第一名,实现五连冠。
11
2016-06
学校出台深化科研体制机制改革实施办法激发科研活力
为贯彻落实省委、省政府《关于加强理工科大学和理工类学科建设服务创新发展的意见》(粤发〔2016〕1号)和广东省人民政府办公厅《关于深化高校科研体制机制改革的实施意见》(粤府办〔2015〕58号)等文件精神,充分调动全校教师开展科学研究和科技成果转化的积极性,推进高水平理工科大学建设,全面服务省、市创新驱动发展,学校积极加强沟通,主动对接,加快推进深化科研体制机制改革系列措施的制订工作。近日,《东莞理工学院深化科研体制机制改革实施办法(试行)》(下称《实施办法》)正式出台。创新思维突出重点,四个方